GENOME EVOLUTION
Genome De novo
Assembly|Sex determination The whole sequencing works and partial bioinformatic services were provided by Biomarker Techonologies.
Abstract
“ The iconic phenotype of seadragons includes leaf-like appendages, a toothless tubular mouth, and male pregnancy involving incubation of fertilized eggs on an open “brood patch.” We de novo–sequenced male and female genomes of the common seadragon (Phyllopteryx taeniolatus) and its closely related species, the alligator pipefish (Syngnathoides biaculeatus). Transcription profiles from an evolutionary novelty, the leaf-like appendages, show that a set of genes typically involved in fin development have been co-opted as well as an enrichment of transcripts for potential tissue repair and immune defense genes. The zebrafish mutants for scpp5, which is lost in all syngnathids, were found to lack or have deformed pharyngeal teeth, supporting the hypothesis that the loss of scpp5 has contributed to the loss of teeth in syngnathids. A putative sex–determining locus encoding a male-specific amhr2y gene shared by common seadragon and alligator pipefish was identified. ”
Materials and methods:
Materials
Four common seadragon (P. taeniolatus) and two alligator pipefish (S. biaculeatus) specimens. Two common seadragon (one male and one female) and two alligator pipefish (one male and one female) individuals were used for whole-genome sequencing, and two other male common seadragon individuals were used for genome resequencing.
Genome Sequencing strategy
270/350 bp library (Hiseq 2500) + Pacbio 20Kb (Sequel) or Nanopore 30 Kb (MinION)+ Hi-C (NovaSeq 6000).sequencing, and two other male common seadragon individuals were used for genome resequencing.
Transcriptome Sequencing
For common seadragon, brain, eye, gill, liver, heart, kidney, mesentery, intestine, muscle, fin, skin, leaf-like appendages, testis, and ovary were collected.
Genome de novo assembly strategy
Canu (Correction) + WTDBG2 (Assembly) + Pilon(Polish) + Lachesis (Hi-C).
Main Results

Fig. 1. Key features of the common seadragon (P. taeniolatus) and the alligator pipefish (S. biaculeatus) and their phylogenetic positions.

Fig. 2. Morphology and genetic makeup of the leaf-like appendages in the common seadragon (P. taeniolatus).

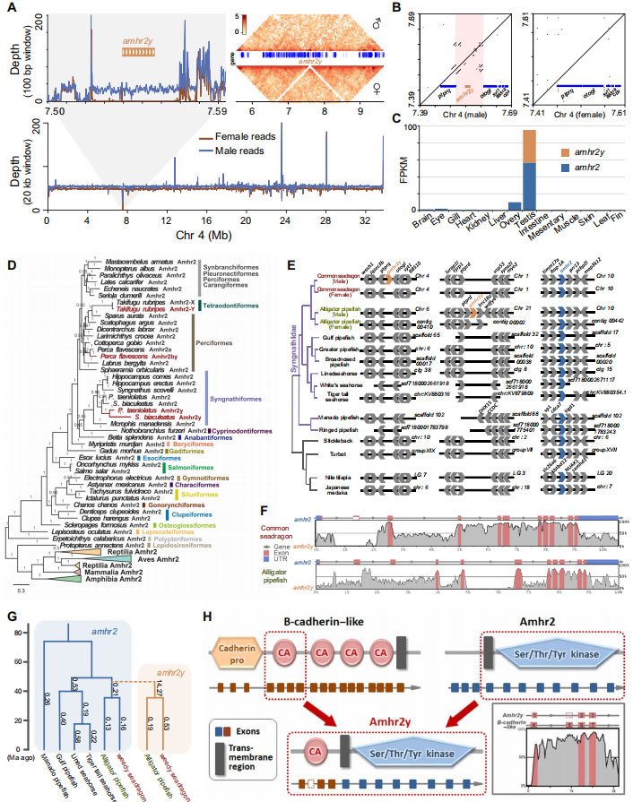
Fig. 3. Putative sex determination gene in the common seadragon (P. taeniolatus) and the alligator pipefish (S. biaculeatus).

Fig. 4. Pharyngeal tooth phenotypes in zebrafish scpp5 homozygous mutants.
Reference